| নং | শিরোনাম | সেবার ধাপ | কার্যকলাপ |
|---|---|---|---|
| | |||
| ১ | কর্মচারীবৃন্দঃ | দেখুন | |
| ২ | যোগাযোগ | দেখুন | |
| ৩ | গূরুত্ব পূর্ণ প্রকল্প | দেখুন | |
| ৪ | কর্মকর্তা | দেখুন | |
| ৫ | প্রটোকল | দেখুন | |
| ৬ | বয়স্ক ভাতা কাযক্রম | দেখুন | |
| ৭ | জাতীয় দিবস | দেখুন | |
| ৮ | দফাদার / মহল্লাদারদের বেতন ভাতা | দেখুন | |
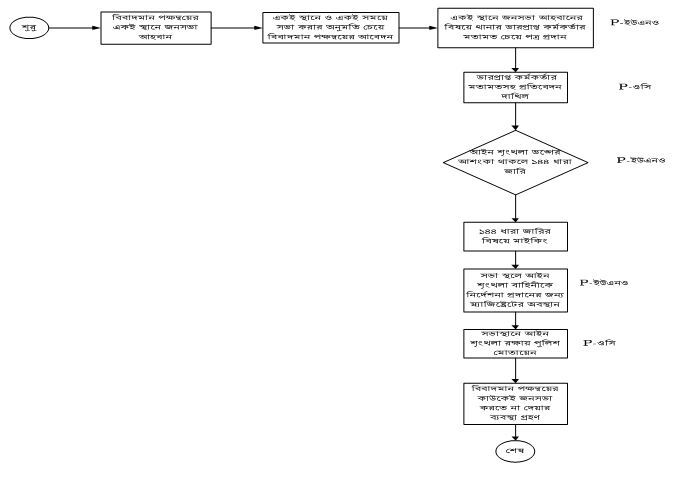
| ৯ | ১৪৪ ধারা জারী | দেখুন | |
| ১০ | চেয়ারম্যান / সদস্যদের সম্মানী ভাতা | দেখুন |